中华诗词论坛

 找回密码
 立即注册
查看: 461|回复: 1

[诗词征稿] 【23.06.20】2023年全国第二届“乡村振兴杯”诗书画印大赛征稿启事

[复制链接]
发表于 2023-6-7 02:42:06 | 显示全部楼层 |阅读模式
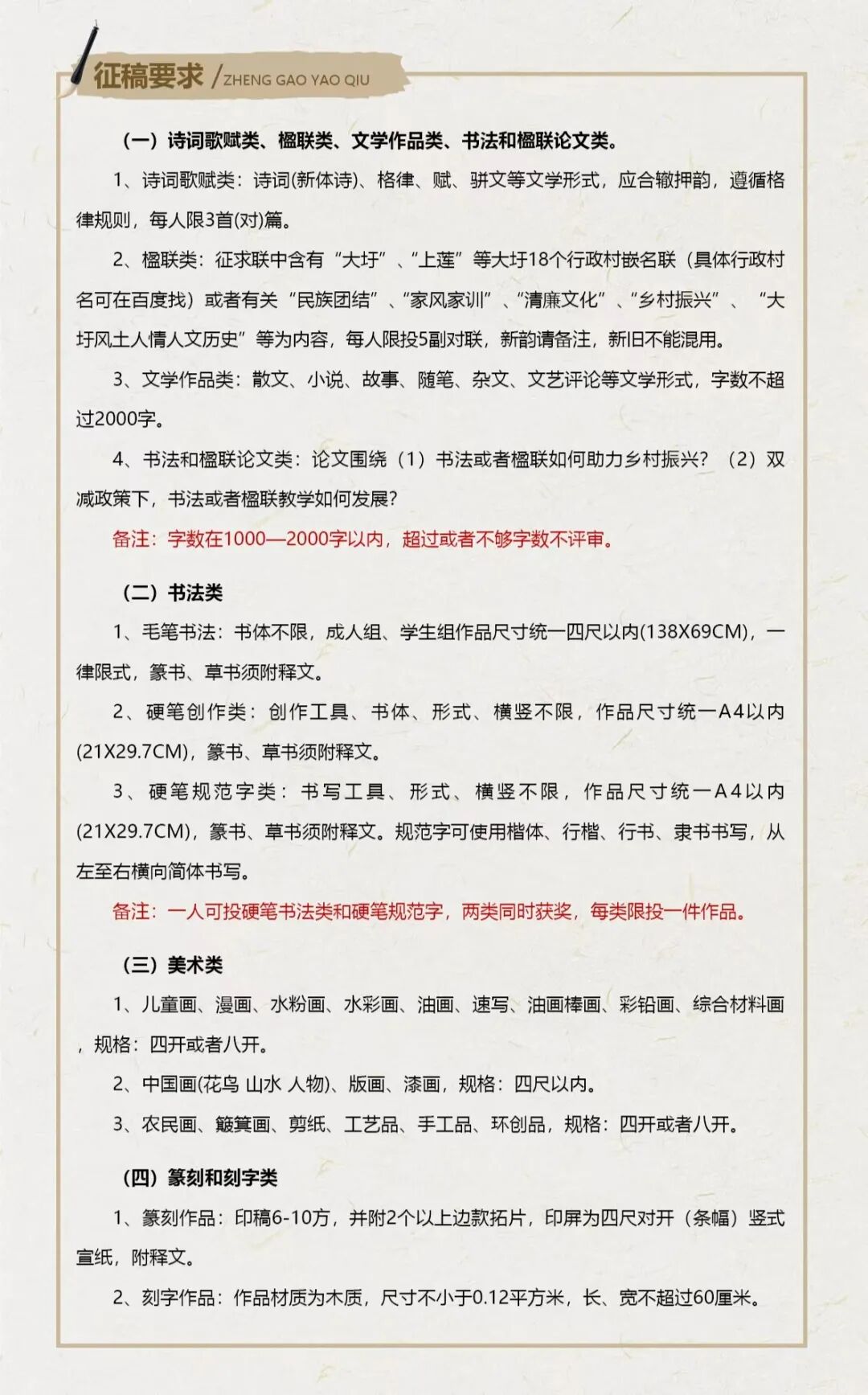
2023年全国第二届“乡村振兴杯”诗书画印大赛征稿启事[color=var(--weui-FG-2)]诗书画院 [color=var(--weui-LINK)][url=]征文天下[/url] [color=var(--weui-FG-2)]2023-04-05 19:14 [color=var(--weui-FG-2)]发表于吉林
[color=var(--weui-FG-HALF)]
[color=rgba(0, 0, 0, 0.9)]

                               
登录/注册后可看大图
[color=rgba(0, 0, 0, 0.9)]

                               
登录/注册后可看大图
[color=rgba(0, 0, 0, 0.9)]

                               
登录/注册后可看大图
[color=rgba(0, 0, 0, 0.9)]

                               
登录/注册后可看大图
[color=rgba(0, 0, 0, 0.9)]

                               
登录/注册后可看大图
[color=rgba(0, 0, 0, 0.9)]

                               
登录/注册后可看大图



 楼主| 发表于 2023-6-7 02:42:32 | 显示全部楼层
您需要登录后才可以回帖 登录 | 立即注册

本版积分规则

QQ|手机版|小黑屋|中华诗词论坛

GMT+8, 2026-4-9 13:43

备案号:辽ICP备2022011476号  辽公网安备21130202000468号

Powered by Discuz! X3.4 Licensed

© 2001-2023 Discuz! Team.

快速回复 返回顶部 返回列表